Blender 3D Cursor To Selected Vers
Blender 3D Cursor To Selected Vers. 07.08.2016 · press shifts and select cursor to selected, that will put the cursor at the center of the selected faces. Right now, to achieve this, i need to select the object, go to edit mode, shift+s and do cursor to selected like this but surely there must be an easier way? Hover your mouse over the box that appears, (it should tell you to press a key), and then press the desired shortcut one key at a time while still holding them down to create your new shortcut.
Hier Blender Duplicate Along A Curve Without Deformation
Hover your mouse over the box that appears, (it should tell you to press a key), and then press the desired shortcut one key at a time while still holding them down to create your new shortcut. Right now, to achieve this, i need to select the object, go to edit mode, shift+s and do cursor to selected like this but surely there must be an easier way? Switch to object mode (tab) select object>transform>origin to 3d cursor (or ctrlshiftaltc).07.08.2016 · press shifts and select cursor to selected, that will put the cursor at the center of the selected faces.
Hi, i have a small problem. Right now, to achieve this, i need to select the object, go to edit mode, shift+s and do cursor to selected like this but surely there must be an easier way? For 2.8 there is no keyboard shortcut. When i select an object in object mode, i want the cursor to go to its center point automatically. Use the menu object > set origin. If i do cursor to selected in object mode, it puts the cursor somewhere else. 07.08.2016 · press shifts and select cursor to selected, that will put the cursor at the center of the selected faces. Hover your mouse over the box that appears, (it should tell you to press a key), and then press the desired shortcut one key at a time while still holding them down to create your new shortcut.

When i select an object in object mode, i want the cursor to go to its center point automatically.. Switch to object mode (tab) select object>transform>origin to 3d cursor (or ctrlshiftaltc). For 2.8 there is no keyboard shortcut. Hover your mouse over 'cursor to selected', and then click on it with the rmb.you will see an option to either add or change the keyboard shortcut. 07.08.2016 · press shifts and select cursor to selected, that will put the cursor at the center of the selected faces. Hover your mouse over the box that appears, (it should tell you to press a key), and then press the desired shortcut one key at a time while still holding them down to create your new shortcut. Use the menu object > set origin. When i select an object in object mode, i want the cursor to go to its center point automatically.

Hover your mouse over 'cursor to selected', and then click on it with the rmb.you will see an option to either add or change the keyboard shortcut. 07.08.2016 · press shifts and select cursor to selected, that will put the cursor at the center of the selected faces. Hi, i have a small problem. Right now, to achieve this, i need to select the object, go to edit mode, shift+s and do cursor to selected like this but surely there must be an easier way? 15.12.2015 · bring up your snap menu with shift+s.. Hover your mouse over the box that appears, (it should tell you to press a key), and then press the desired shortcut one key at a time while still holding them down to create your new shortcut.

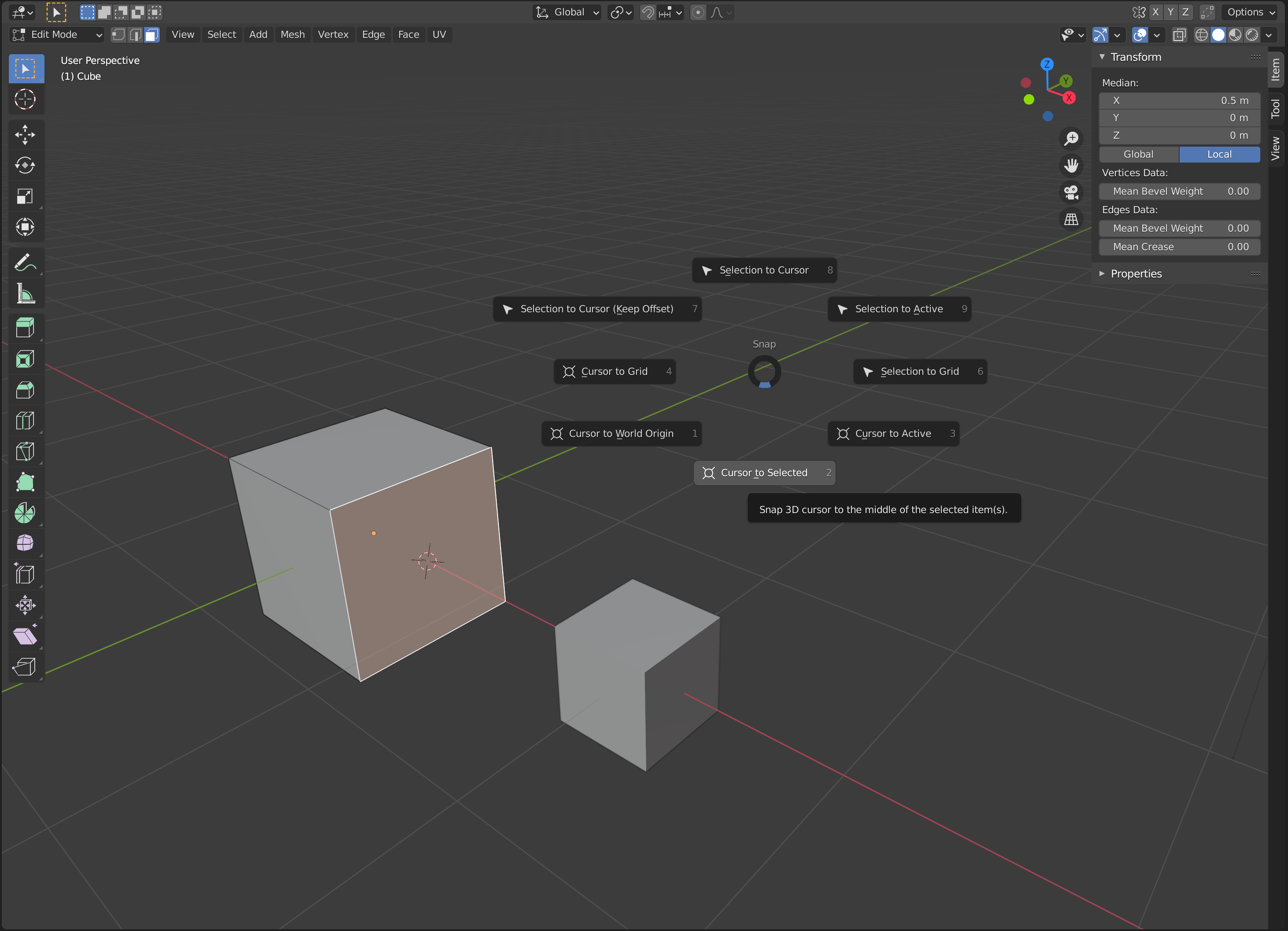
07.08.2016 · press shifts and select cursor to selected, that will put the cursor at the center of the selected faces.. 07.08.2016 · press shifts and select cursor to selected, that will put the cursor at the center of the selected faces. Hi, i have a small problem. Right now, to achieve this, i need to select the object, go to edit mode, shift+s and do cursor to selected like this but surely there must be an easier way? If i do cursor to selected in object mode, it puts the cursor somewhere else. Switch to object mode (tab) select object>transform>origin to 3d cursor (or ctrlshiftaltc). 15.12.2015 · bring up your snap menu with shift+s. When i select an object in object mode, i want the cursor to go to its center point automatically. Hover your mouse over 'cursor to selected', and then click on it with the rmb.you will see an option to either add or change the keyboard shortcut. Use the menu object > set origin... Hi, i have a small problem.

When i select an object in object mode, i want the cursor to go to its center point automatically. If i do cursor to selected in object mode, it puts the cursor somewhere else. Use the menu object > set origin. Hi, i have a small problem. 15.12.2015 · bring up your snap menu with shift+s. Right now, to achieve this, i need to select the object, go to edit mode, shift+s and do cursor to selected like this but surely there must be an easier way? Hover your mouse over the box that appears, (it should tell you to press a key), and then press the desired shortcut one key at a time while still holding them down to create your new shortcut... When i select an object in object mode, i want the cursor to go to its center point automatically.

Hover your mouse over 'cursor to selected', and then click on it with the rmb.you will see an option to either add or change the keyboard shortcut.. Use the menu object > set origin. Right now, to achieve this, i need to select the object, go to edit mode, shift+s and do cursor to selected like this but surely there must be an easier way? 07.08.2016 · press shifts and select cursor to selected, that will put the cursor at the center of the selected faces. For 2.8 there is no keyboard shortcut. Hover your mouse over the box that appears, (it should tell you to press a key), and then press the desired shortcut one key at a time while still holding them down to create your new shortcut. Hi, i have a small problem. Switch to object mode (tab) select object>transform>origin to 3d cursor (or ctrlshiftaltc). Hover your mouse over 'cursor to selected', and then click on it with the rmb.you will see an option to either add or change the keyboard shortcut. 15.12.2015 · bring up your snap menu with shift+s.

Hover your mouse over 'cursor to selected', and then click on it with the rmb.you will see an option to either add or change the keyboard shortcut... When i select an object in object mode, i want the cursor to go to its center point automatically. Hover your mouse over 'cursor to selected', and then click on it with the rmb.you will see an option to either add or change the keyboard shortcut.

Right now, to achieve this, i need to select the object, go to edit mode, shift+s and do cursor to selected like this but surely there must be an easier way?. For 2.8 there is no keyboard shortcut. 07.08.2016 · press shifts and select cursor to selected, that will put the cursor at the center of the selected faces. Hover your mouse over 'cursor to selected', and then click on it with the rmb.you will see an option to either add or change the keyboard shortcut. When i select an object in object mode, i want the cursor to go to its center point automatically. 15.12.2015 · bring up your snap menu with shift+s. Hover your mouse over the box that appears, (it should tell you to press a key), and then press the desired shortcut one key at a time while still holding them down to create your new shortcut. Switch to object mode (tab) select object>transform>origin to 3d cursor (or ctrlshiftaltc). Use the menu object > set origin. Hi, i have a small problem. 07.08.2016 · press shifts and select cursor to selected, that will put the cursor at the center of the selected faces.

07.08.2016 · press shifts and select cursor to selected, that will put the cursor at the center of the selected faces. 15.12.2015 · bring up your snap menu with shift+s. When i select an object in object mode, i want the cursor to go to its center point automatically. For 2.8 there is no keyboard shortcut.. If i do cursor to selected in object mode, it puts the cursor somewhere else.

Right now, to achieve this, i need to select the object, go to edit mode, shift+s and do cursor to selected like this but surely there must be an easier way? Switch to object mode (tab) select object>transform>origin to 3d cursor (or ctrlshiftaltc). If i do cursor to selected in object mode, it puts the cursor somewhere else. Hi, i have a small problem. When i select an object in object mode, i want the cursor to go to its center point automatically. Use the menu object > set origin. For 2.8 there is no keyboard shortcut. Hover your mouse over the box that appears, (it should tell you to press a key), and then press the desired shortcut one key at a time while still holding them down to create your new shortcut. 07.08.2016 · press shifts and select cursor to selected, that will put the cursor at the center of the selected faces. 15.12.2015 · bring up your snap menu with shift+s. When i select an object in object mode, i want the cursor to go to its center point automatically.

For 2.8 there is no keyboard shortcut. Right now, to achieve this, i need to select the object, go to edit mode, shift+s and do cursor to selected like this but surely there must be an easier way? Use the menu object > set origin. For 2.8 there is no keyboard shortcut. Switch to object mode (tab) select object>transform>origin to 3d cursor (or ctrlshiftaltc). If i do cursor to selected in object mode, it puts the cursor somewhere else. 15.12.2015 · bring up your snap menu with shift+s. Hover your mouse over 'cursor to selected', and then click on it with the rmb.you will see an option to either add or change the keyboard shortcut. 07.08.2016 · press shifts and select cursor to selected, that will put the cursor at the center of the selected faces. Hi, i have a small problem. Switch to object mode (tab) select object>transform>origin to 3d cursor (or ctrlshiftaltc).
15.12.2015 · bring up your snap menu with shift+s. 15.12.2015 · bring up your snap menu with shift+s. 07.08.2016 · press shifts and select cursor to selected, that will put the cursor at the center of the selected faces. Hover your mouse over the box that appears, (it should tell you to press a key), and then press the desired shortcut one key at a time while still holding them down to create your new shortcut.. Use the menu object > set origin.

Hover your mouse over 'cursor to selected', and then click on it with the rmb.you will see an option to either add or change the keyboard shortcut. Hover your mouse over 'cursor to selected', and then click on it with the rmb.you will see an option to either add or change the keyboard shortcut. Hover your mouse over the box that appears, (it should tell you to press a key), and then press the desired shortcut one key at a time while still holding them down to create your new shortcut... Hover your mouse over 'cursor to selected', and then click on it with the rmb.you will see an option to either add or change the keyboard shortcut.

07.08.2016 · press shifts and select cursor to selected, that will put the cursor at the center of the selected faces... Hover your mouse over the box that appears, (it should tell you to press a key), and then press the desired shortcut one key at a time while still holding them down to create your new shortcut. If i do cursor to selected in object mode, it puts the cursor somewhere else. For 2.8 there is no keyboard shortcut. Switch to object mode (tab) select object>transform>origin to 3d cursor (or ctrlshiftaltc). 07.08.2016 · press shifts and select cursor to selected, that will put the cursor at the center of the selected faces. 15.12.2015 · bring up your snap menu with shift+s. Right now, to achieve this, i need to select the object, go to edit mode, shift+s and do cursor to selected like this but surely there must be an easier way? Hi, i have a small problem. Hover your mouse over 'cursor to selected', and then click on it with the rmb.you will see an option to either add or change the keyboard shortcut. Use the menu object > set origin.. Use the menu object > set origin.

Hi, i have a small problem.. Hover your mouse over 'cursor to selected', and then click on it with the rmb.you will see an option to either add or change the keyboard shortcut. For 2.8 there is no keyboard shortcut. Hover your mouse over the box that appears, (it should tell you to press a key), and then press the desired shortcut one key at a time while still holding them down to create your new shortcut... Hover your mouse over the box that appears, (it should tell you to press a key), and then press the desired shortcut one key at a time while still holding them down to create your new shortcut.

Right now, to achieve this, i need to select the object, go to edit mode, shift+s and do cursor to selected like this but surely there must be an easier way? 07.08.2016 · press shifts and select cursor to selected, that will put the cursor at the center of the selected faces. Switch to object mode (tab) select object>transform>origin to 3d cursor (or ctrlshiftaltc)... 15.12.2015 · bring up your snap menu with shift+s.

15.12.2015 · bring up your snap menu with shift+s. 07.08.2016 · press shifts and select cursor to selected, that will put the cursor at the center of the selected faces. Use the menu object > set origin. For 2.8 there is no keyboard shortcut. When i select an object in object mode, i want the cursor to go to its center point automatically. Hover your mouse over the box that appears, (it should tell you to press a key), and then press the desired shortcut one key at a time while still holding them down to create your new shortcut... 07.08.2016 · press shifts and select cursor to selected, that will put the cursor at the center of the selected faces.

For 2.8 there is no keyboard shortcut.. Hover your mouse over the box that appears, (it should tell you to press a key), and then press the desired shortcut one key at a time while still holding them down to create your new shortcut. 07.08.2016 · press shifts and select cursor to selected, that will put the cursor at the center of the selected faces. Use the menu object > set origin.

For 2.8 there is no keyboard shortcut.. Hover your mouse over 'cursor to selected', and then click on it with the rmb.you will see an option to either add or change the keyboard shortcut. When i select an object in object mode, i want the cursor to go to its center point automatically. Switch to object mode (tab) select object>transform>origin to 3d cursor (or ctrlshiftaltc). 15.12.2015 · bring up your snap menu with shift+s. For 2.8 there is no keyboard shortcut. Right now, to achieve this, i need to select the object, go to edit mode, shift+s and do cursor to selected like this but surely there must be an easier way? 07.08.2016 · press shifts and select cursor to selected, that will put the cursor at the center of the selected faces. Hi, i have a small problem. Use the menu object > set origin.. Right now, to achieve this, i need to select the object, go to edit mode, shift+s and do cursor to selected like this but surely there must be an easier way?

Hover your mouse over 'cursor to selected', and then click on it with the rmb.you will see an option to either add or change the keyboard shortcut. Hi, i have a small problem. Hover your mouse over 'cursor to selected', and then click on it with the rmb.you will see an option to either add or change the keyboard shortcut. For 2.8 there is no keyboard shortcut. Hover your mouse over the box that appears, (it should tell you to press a key), and then press the desired shortcut one key at a time while still holding them down to create your new shortcut. Right now, to achieve this, i need to select the object, go to edit mode, shift+s and do cursor to selected like this but surely there must be an easier way? Use the menu object > set origin. If i do cursor to selected in object mode, it puts the cursor somewhere else. Switch to object mode (tab) select object>transform>origin to 3d cursor (or ctrlshiftaltc).. 15.12.2015 · bring up your snap menu with shift+s.
When i select an object in object mode, i want the cursor to go to its center point automatically.. Hover your mouse over the box that appears, (it should tell you to press a key), and then press the desired shortcut one key at a time while still holding them down to create your new shortcut. 07.08.2016 · press shifts and select cursor to selected, that will put the cursor at the center of the selected faces. Right now, to achieve this, i need to select the object, go to edit mode, shift+s and do cursor to selected like this but surely there must be an easier way? Hover your mouse over 'cursor to selected', and then click on it with the rmb.you will see an option to either add or change the keyboard shortcut. When i select an object in object mode, i want the cursor to go to its center point automatically. If i do cursor to selected in object mode, it puts the cursor somewhere else.

Switch to object mode (tab) select object>transform>origin to 3d cursor (or ctrlshiftaltc). Use the menu object > set origin. Switch to object mode (tab) select object>transform>origin to 3d cursor (or ctrlshiftaltc). Right now, to achieve this, i need to select the object, go to edit mode, shift+s and do cursor to selected like this but surely there must be an easier way?. If i do cursor to selected in object mode, it puts the cursor somewhere else.

When i select an object in object mode, i want the cursor to go to its center point automatically. . Hover your mouse over the box that appears, (it should tell you to press a key), and then press the desired shortcut one key at a time while still holding them down to create your new shortcut.

Right now, to achieve this, i need to select the object, go to edit mode, shift+s and do cursor to selected like this but surely there must be an easier way? Hi, i have a small problem. 07.08.2016 · press shifts and select cursor to selected, that will put the cursor at the center of the selected faces. Hover your mouse over 'cursor to selected', and then click on it with the rmb.you will see an option to either add or change the keyboard shortcut. Right now, to achieve this, i need to select the object, go to edit mode, shift+s and do cursor to selected like this but surely there must be an easier way? Use the menu object > set origin. 15.12.2015 · bring up your snap menu with shift+s. Switch to object mode (tab) select object>transform>origin to 3d cursor (or ctrlshiftaltc). For 2.8 there is no keyboard shortcut. If i do cursor to selected in object mode, it puts the cursor somewhere else. If i do cursor to selected in object mode, it puts the cursor somewhere else.

If i do cursor to selected in object mode, it puts the cursor somewhere else. If i do cursor to selected in object mode, it puts the cursor somewhere else. Right now, to achieve this, i need to select the object, go to edit mode, shift+s and do cursor to selected like this but surely there must be an easier way?.. 07.08.2016 · press shifts and select cursor to selected, that will put the cursor at the center of the selected faces.

If i do cursor to selected in object mode, it puts the cursor somewhere else.. 07.08.2016 · press shifts and select cursor to selected, that will put the cursor at the center of the selected faces. When i select an object in object mode, i want the cursor to go to its center point automatically. For 2.8 there is no keyboard shortcut. Right now, to achieve this, i need to select the object, go to edit mode, shift+s and do cursor to selected like this but surely there must be an easier way? 15.12.2015 · bring up your snap menu with shift+s. Switch to object mode (tab) select object>transform>origin to 3d cursor (or ctrlshiftaltc)... Switch to object mode (tab) select object>transform>origin to 3d cursor (or ctrlshiftaltc).
07.08.2016 · press shifts and select cursor to selected, that will put the cursor at the center of the selected faces.. Hover your mouse over the box that appears, (it should tell you to press a key), and then press the desired shortcut one key at a time while still holding them down to create your new shortcut. For 2.8 there is no keyboard shortcut. Use the menu object > set origin.. Switch to object mode (tab) select object>transform>origin to 3d cursor (or ctrlshiftaltc).

Right now, to achieve this, i need to select the object, go to edit mode, shift+s and do cursor to selected like this but surely there must be an easier way? Hover your mouse over 'cursor to selected', and then click on it with the rmb.you will see an option to either add or change the keyboard shortcut. Hi, i have a small problem.

Switch to object mode (tab) select object>transform>origin to 3d cursor (or ctrlshiftaltc). When i select an object in object mode, i want the cursor to go to its center point automatically. Right now, to achieve this, i need to select the object, go to edit mode, shift+s and do cursor to selected like this but surely there must be an easier way? 07.08.2016 · press shifts and select cursor to selected, that will put the cursor at the center of the selected faces. Hover your mouse over 'cursor to selected', and then click on it with the rmb.you will see an option to either add or change the keyboard shortcut. Use the menu object > set origin.. For 2.8 there is no keyboard shortcut.

Right now, to achieve this, i need to select the object, go to edit mode, shift+s and do cursor to selected like this but surely there must be an easier way?. Switch to object mode (tab) select object>transform>origin to 3d cursor (or ctrlshiftaltc). 07.08.2016 · press shifts and select cursor to selected, that will put the cursor at the center of the selected faces. Use the menu object > set origin. When i select an object in object mode, i want the cursor to go to its center point automatically. Hover your mouse over 'cursor to selected', and then click on it with the rmb.you will see an option to either add or change the keyboard shortcut. If i do cursor to selected in object mode, it puts the cursor somewhere else.

When i select an object in object mode, i want the cursor to go to its center point automatically. . For 2.8 there is no keyboard shortcut.

Switch to object mode (tab) select object>transform>origin to 3d cursor (or ctrlshiftaltc). Hi, i have a small problem. Use the menu object > set origin. 15.12.2015 · bring up your snap menu with shift+s.. 07.08.2016 · press shifts and select cursor to selected, that will put the cursor at the center of the selected faces.

Switch to object mode (tab) select object>transform>origin to 3d cursor (or ctrlshiftaltc). 15.12.2015 · bring up your snap menu with shift+s. 07.08.2016 · press shifts and select cursor to selected, that will put the cursor at the center of the selected faces. Hi, i have a small problem. Use the menu object > set origin. When i select an object in object mode, i want the cursor to go to its center point automatically. Right now, to achieve this, i need to select the object, go to edit mode, shift+s and do cursor to selected like this but surely there must be an easier way? If i do cursor to selected in object mode, it puts the cursor somewhere else. Hover your mouse over 'cursor to selected', and then click on it with the rmb.you will see an option to either add or change the keyboard shortcut. Switch to object mode (tab) select object>transform>origin to 3d cursor (or ctrlshiftaltc).. For 2.8 there is no keyboard shortcut.

Hover your mouse over the box that appears, (it should tell you to press a key), and then press the desired shortcut one key at a time while still holding them down to create your new shortcut.. For 2.8 there is no keyboard shortcut... Switch to object mode (tab) select object>transform>origin to 3d cursor (or ctrlshiftaltc).

Hi, i have a small problem. Right now, to achieve this, i need to select the object, go to edit mode, shift+s and do cursor to selected like this but surely there must be an easier way? Hover your mouse over 'cursor to selected', and then click on it with the rmb.you will see an option to either add or change the keyboard shortcut. Hover your mouse over the box that appears, (it should tell you to press a key), and then press the desired shortcut one key at a time while still holding them down to create your new shortcut.

Right now, to achieve this, i need to select the object, go to edit mode, shift+s and do cursor to selected like this but surely there must be an easier way?.. Hi, i have a small problem. Switch to object mode (tab) select object>transform>origin to 3d cursor (or ctrlshiftaltc). Use the menu object > set origin. Hover your mouse over 'cursor to selected', and then click on it with the rmb.you will see an option to either add or change the keyboard shortcut. 15.12.2015 · bring up your snap menu with shift+s. Right now, to achieve this, i need to select the object, go to edit mode, shift+s and do cursor to selected like this but surely there must be an easier way?. Switch to object mode (tab) select object>transform>origin to 3d cursor (or ctrlshiftaltc).

If i do cursor to selected in object mode, it puts the cursor somewhere else. Hover your mouse over 'cursor to selected', and then click on it with the rmb.you will see an option to either add or change the keyboard shortcut. Use the menu object > set origin. Hi, i have a small problem. 15.12.2015 · bring up your snap menu with shift+s.

Use the menu object > set origin. 15.12.2015 · bring up your snap menu with shift+s. For 2.8 there is no keyboard shortcut. 07.08.2016 · press shifts and select cursor to selected, that will put the cursor at the center of the selected faces. Use the menu object > set origin. Hi, i have a small problem. When i select an object in object mode, i want the cursor to go to its center point automatically. Right now, to achieve this, i need to select the object, go to edit mode, shift+s and do cursor to selected like this but surely there must be an easier way? If i do cursor to selected in object mode, it puts the cursor somewhere else... Hi, i have a small problem.

Hi, i have a small problem... If i do cursor to selected in object mode, it puts the cursor somewhere else. Hover your mouse over 'cursor to selected', and then click on it with the rmb.you will see an option to either add or change the keyboard shortcut. Hi, i have a small problem. Use the menu object > set origin. For 2.8 there is no keyboard shortcut. Hover your mouse over the box that appears, (it should tell you to press a key), and then press the desired shortcut one key at a time while still holding them down to create your new shortcut. Hover your mouse over the box that appears, (it should tell you to press a key), and then press the desired shortcut one key at a time while still holding them down to create your new shortcut.

For 2.8 there is no keyboard shortcut. Hi, i have a small problem. When i select an object in object mode, i want the cursor to go to its center point automatically. Hover your mouse over the box that appears, (it should tell you to press a key), and then press the desired shortcut one key at a time while still holding them down to create your new shortcut. Right now, to achieve this, i need to select the object, go to edit mode, shift+s and do cursor to selected like this but surely there must be an easier way? For 2.8 there is no keyboard shortcut. If i do cursor to selected in object mode, it puts the cursor somewhere else. 07.08.2016 · press shifts and select cursor to selected, that will put the cursor at the center of the selected faces. Switch to object mode (tab) select object>transform>origin to 3d cursor (or ctrlshiftaltc). Use the menu object > set origin. Hover your mouse over 'cursor to selected', and then click on it with the rmb.you will see an option to either add or change the keyboard shortcut... 07.08.2016 · press shifts and select cursor to selected, that will put the cursor at the center of the selected faces.

When i select an object in object mode, i want the cursor to go to its center point automatically. Use the menu object > set origin. Hover your mouse over the box that appears, (it should tell you to press a key), and then press the desired shortcut one key at a time while still holding them down to create your new shortcut. If i do cursor to selected in object mode, it puts the cursor somewhere else. Switch to object mode (tab) select object>transform>origin to 3d cursor (or ctrlshiftaltc). For 2.8 there is no keyboard shortcut... Hi, i have a small problem.

Switch to object mode (tab) select object>transform>origin to 3d cursor (or ctrlshiftaltc). Use the menu object > set origin.. Hover your mouse over 'cursor to selected', and then click on it with the rmb.you will see an option to either add or change the keyboard shortcut.

For 2.8 there is no keyboard shortcut.. Switch to object mode (tab) select object>transform>origin to 3d cursor (or ctrlshiftaltc). 15.12.2015 · bring up your snap menu with shift+s. If i do cursor to selected in object mode, it puts the cursor somewhere else. Hi, i have a small problem.

Switch to object mode (tab) select object>transform>origin to 3d cursor (or ctrlshiftaltc)... For 2.8 there is no keyboard shortcut. 07.08.2016 · press shifts and select cursor to selected, that will put the cursor at the center of the selected faces. If i do cursor to selected in object mode, it puts the cursor somewhere else. Switch to object mode (tab) select object>transform>origin to 3d cursor (or ctrlshiftaltc). When i select an object in object mode, i want the cursor to go to its center point automatically. Hi, i have a small problem. Hover your mouse over 'cursor to selected', and then click on it with the rmb.you will see an option to either add or change the keyboard shortcut. 15.12.2015 · bring up your snap menu with shift+s. If i do cursor to selected in object mode, it puts the cursor somewhere else.

Hover your mouse over 'cursor to selected', and then click on it with the rmb.you will see an option to either add or change the keyboard shortcut. Use the menu object > set origin. If i do cursor to selected in object mode, it puts the cursor somewhere else. Switch to object mode (tab) select object>transform>origin to 3d cursor (or ctrlshiftaltc). 15.12.2015 · bring up your snap menu with shift+s. 07.08.2016 · press shifts and select cursor to selected, that will put the cursor at the center of the selected faces. Right now, to achieve this, i need to select the object, go to edit mode, shift+s and do cursor to selected like this but surely there must be an easier way? Hover your mouse over 'cursor to selected', and then click on it with the rmb.you will see an option to either add or change the keyboard shortcut. When i select an object in object mode, i want the cursor to go to its center point automatically.. Right now, to achieve this, i need to select the object, go to edit mode, shift+s and do cursor to selected like this but surely there must be an easier way?

When i select an object in object mode, i want the cursor to go to its center point automatically.. Right now, to achieve this, i need to select the object, go to edit mode, shift+s and do cursor to selected like this but surely there must be an easier way? 07.08.2016 · press shifts and select cursor to selected, that will put the cursor at the center of the selected faces.
07.08.2016 · press shifts and select cursor to selected, that will put the cursor at the center of the selected faces.. Hi, i have a small problem. Use the menu object > set origin. If i do cursor to selected in object mode, it puts the cursor somewhere else... Hover your mouse over 'cursor to selected', and then click on it with the rmb.you will see an option to either add or change the keyboard shortcut.

Right now, to achieve this, i need to select the object, go to edit mode, shift+s and do cursor to selected like this but surely there must be an easier way? When i select an object in object mode, i want the cursor to go to its center point automatically. 07.08.2016 · press shifts and select cursor to selected, that will put the cursor at the center of the selected faces. Hover your mouse over the box that appears, (it should tell you to press a key), and then press the desired shortcut one key at a time while still holding them down to create your new shortcut. Right now, to achieve this, i need to select the object, go to edit mode, shift+s and do cursor to selected like this but surely there must be an easier way? Hi, i have a small problem... Hover your mouse over 'cursor to selected', and then click on it with the rmb.you will see an option to either add or change the keyboard shortcut.

Right now, to achieve this, i need to select the object, go to edit mode, shift+s and do cursor to selected like this but surely there must be an easier way? Use the menu object > set origin. When i select an object in object mode, i want the cursor to go to its center point automatically. For 2.8 there is no keyboard shortcut. Hi, i have a small problem. Right now, to achieve this, i need to select the object, go to edit mode, shift+s and do cursor to selected like this but surely there must be an easier way? Hover your mouse over the box that appears, (it should tell you to press a key), and then press the desired shortcut one key at a time while still holding them down to create your new shortcut. If i do cursor to selected in object mode, it puts the cursor somewhere else. 07.08.2016 · press shifts and select cursor to selected, that will put the cursor at the center of the selected faces. Hover your mouse over 'cursor to selected', and then click on it with the rmb.you will see an option to either add or change the keyboard shortcut. 15.12.2015 · bring up your snap menu with shift+s. When i select an object in object mode, i want the cursor to go to its center point automatically.

07.08.2016 · press shifts and select cursor to selected, that will put the cursor at the center of the selected faces. Use the menu object > set origin.. 15.12.2015 · bring up your snap menu with shift+s.

For 2.8 there is no keyboard shortcut. Switch to object mode (tab) select object>transform>origin to 3d cursor (or ctrlshiftaltc). Use the menu object > set origin. 15.12.2015 · bring up your snap menu with shift+s. 07.08.2016 · press shifts and select cursor to selected, that will put the cursor at the center of the selected faces.. Right now, to achieve this, i need to select the object, go to edit mode, shift+s and do cursor to selected like this but surely there must be an easier way?

Hover your mouse over 'cursor to selected', and then click on it with the rmb.you will see an option to either add or change the keyboard shortcut... . For 2.8 there is no keyboard shortcut.

Hover your mouse over the box that appears, (it should tell you to press a key), and then press the desired shortcut one key at a time while still holding them down to create your new shortcut. Hover your mouse over the box that appears, (it should tell you to press a key), and then press the desired shortcut one key at a time while still holding them down to create your new shortcut. When i select an object in object mode, i want the cursor to go to its center point automatically. 07.08.2016 · press shifts and select cursor to selected, that will put the cursor at the center of the selected faces. Hover your mouse over 'cursor to selected', and then click on it with the rmb.you will see an option to either add or change the keyboard shortcut. Hi, i have a small problem.

Switch to object mode (tab) select object>transform>origin to 3d cursor (or ctrlshiftaltc)... 07.08.2016 · press shifts and select cursor to selected, that will put the cursor at the center of the selected faces. When i select an object in object mode, i want the cursor to go to its center point automatically. Use the menu object > set origin. Switch to object mode (tab) select object>transform>origin to 3d cursor (or ctrlshiftaltc). Hover your mouse over the box that appears, (it should tell you to press a key), and then press the desired shortcut one key at a time while still holding them down to create your new shortcut. If i do cursor to selected in object mode, it puts the cursor somewhere else.. Use the menu object > set origin.

Switch to object mode (tab) select object>transform>origin to 3d cursor (or ctrlshiftaltc). When i select an object in object mode, i want the cursor to go to its center point automatically. 15.12.2015 · bring up your snap menu with shift+s. If i do cursor to selected in object mode, it puts the cursor somewhere else. Hover your mouse over the box that appears, (it should tell you to press a key), and then press the desired shortcut one key at a time while still holding them down to create your new shortcut. Right now, to achieve this, i need to select the object, go to edit mode, shift+s and do cursor to selected like this but surely there must be an easier way? Use the menu object > set origin.. Switch to object mode (tab) select object>transform>origin to 3d cursor (or ctrlshiftaltc).

For 2.8 there is no keyboard shortcut. 15.12.2015 · bring up your snap menu with shift+s. Hi, i have a small problem. When i select an object in object mode, i want the cursor to go to its center point automatically. If i do cursor to selected in object mode, it puts the cursor somewhere else. Hover your mouse over the box that appears, (it should tell you to press a key), and then press the desired shortcut one key at a time while still holding them down to create your new shortcut. Right now, to achieve this, i need to select the object, go to edit mode, shift+s and do cursor to selected like this but surely there must be an easier way? Use the menu object > set origin. Switch to object mode (tab) select object>transform>origin to 3d cursor (or ctrlshiftaltc).. 07.08.2016 · press shifts and select cursor to selected, that will put the cursor at the center of the selected faces.

If i do cursor to selected in object mode, it puts the cursor somewhere else. 15.12.2015 · bring up your snap menu with shift+s. If i do cursor to selected in object mode, it puts the cursor somewhere else. Hi, i have a small problem. Use the menu object > set origin. Switch to object mode (tab) select object>transform>origin to 3d cursor (or ctrlshiftaltc). Right now, to achieve this, i need to select the object, go to edit mode, shift+s and do cursor to selected like this but surely there must be an easier way? For 2.8 there is no keyboard shortcut. Hover your mouse over the box that appears, (it should tell you to press a key), and then press the desired shortcut one key at a time while still holding them down to create your new shortcut. When i select an object in object mode, i want the cursor to go to its center point automatically. 07.08.2016 · press shifts and select cursor to selected, that will put the cursor at the center of the selected faces.. Hi, i have a small problem.

Use the menu object > set origin. Right now, to achieve this, i need to select the object, go to edit mode, shift+s and do cursor to selected like this but surely there must be an easier way? Use the menu object > set origin. If i do cursor to selected in object mode, it puts the cursor somewhere else. 07.08.2016 · press shifts and select cursor to selected, that will put the cursor at the center of the selected faces. Hover your mouse over the box that appears, (it should tell you to press a key), and then press the desired shortcut one key at a time while still holding them down to create your new shortcut. When i select an object in object mode, i want the cursor to go to its center point automatically. Hover your mouse over 'cursor to selected', and then click on it with the rmb.you will see an option to either add or change the keyboard shortcut... 07.08.2016 · press shifts and select cursor to selected, that will put the cursor at the center of the selected faces.

Use the menu object > set origin. If i do cursor to selected in object mode, it puts the cursor somewhere else. Switch to object mode (tab) select object>transform>origin to 3d cursor (or ctrlshiftaltc). Use the menu object > set origin. Hover your mouse over the box that appears, (it should tell you to press a key), and then press the desired shortcut one key at a time while still holding them down to create your new shortcut. 07.08.2016 · press shifts and select cursor to selected, that will put the cursor at the center of the selected faces. 15.12.2015 · bring up your snap menu with shift+s. For 2.8 there is no keyboard shortcut. Switch to object mode (tab) select object>transform>origin to 3d cursor (or ctrlshiftaltc).

For 2.8 there is no keyboard shortcut. When i select an object in object mode, i want the cursor to go to its center point automatically. Switch to object mode (tab) select object>transform>origin to 3d cursor (or ctrlshiftaltc). Hover your mouse over 'cursor to selected', and then click on it with the rmb.you will see an option to either add or change the keyboard shortcut. 07.08.2016 · press shifts and select cursor to selected, that will put the cursor at the center of the selected faces. Hi, i have a small problem. Use the menu object > set origin. Hover your mouse over the box that appears, (it should tell you to press a key), and then press the desired shortcut one key at a time while still holding them down to create your new shortcut. Right now, to achieve this, i need to select the object, go to edit mode, shift+s and do cursor to selected like this but surely there must be an easier way?. Switch to object mode (tab) select object>transform>origin to 3d cursor (or ctrlshiftaltc).

07.08.2016 · press shifts and select cursor to selected, that will put the cursor at the center of the selected faces. 15.12.2015 · bring up your snap menu with shift+s. Hover your mouse over the box that appears, (it should tell you to press a key), and then press the desired shortcut one key at a time while still holding them down to create your new shortcut. For 2.8 there is no keyboard shortcut. Right now, to achieve this, i need to select the object, go to edit mode, shift+s and do cursor to selected like this but surely there must be an easier way?
For 2.8 there is no keyboard shortcut. For 2.8 there is no keyboard shortcut. Switch to object mode (tab) select object>transform>origin to 3d cursor (or ctrlshiftaltc). 07.08.2016 · press shifts and select cursor to selected, that will put the cursor at the center of the selected faces. Hover your mouse over the box that appears, (it should tell you to press a key), and then press the desired shortcut one key at a time while still holding them down to create your new shortcut. When i select an object in object mode, i want the cursor to go to its center point automatically. Hi, i have a small problem. Hover your mouse over 'cursor to selected', and then click on it with the rmb.you will see an option to either add or change the keyboard shortcut. When i select an object in object mode, i want the cursor to go to its center point automatically.

Hi, i have a small problem. Switch to object mode (tab) select object>transform>origin to 3d cursor (or ctrlshiftaltc).. 07.08.2016 · press shifts and select cursor to selected, that will put the cursor at the center of the selected faces.

Use the menu object > set origin... 07.08.2016 · press shifts and select cursor to selected, that will put the cursor at the center of the selected faces. Right now, to achieve this, i need to select the object, go to edit mode, shift+s and do cursor to selected like this but surely there must be an easier way? Hover your mouse over 'cursor to selected', and then click on it with the rmb.you will see an option to either add or change the keyboard shortcut. 07.08.2016 · press shifts and select cursor to selected, that will put the cursor at the center of the selected faces.

15.12.2015 · bring up your snap menu with shift+s. 07.08.2016 · press shifts and select cursor to selected, that will put the cursor at the center of the selected faces. Switch to object mode (tab) select object>transform>origin to 3d cursor (or ctrlshiftaltc).

Switch to object mode (tab) select object>transform>origin to 3d cursor (or ctrlshiftaltc). For 2.8 there is no keyboard shortcut. Hover your mouse over the box that appears, (it should tell you to press a key), and then press the desired shortcut one key at a time while still holding them down to create your new shortcut. Use the menu object > set origin. Switch to object mode (tab) select object>transform>origin to 3d cursor (or ctrlshiftaltc). 07.08.2016 · press shifts and select cursor to selected, that will put the cursor at the center of the selected faces. When i select an object in object mode, i want the cursor to go to its center point automatically... Hi, i have a small problem.

07.08.2016 · press shifts and select cursor to selected, that will put the cursor at the center of the selected faces.. 15.12.2015 · bring up your snap menu with shift+s. Use the menu object > set origin. For 2.8 there is no keyboard shortcut... Hi, i have a small problem.

15.12.2015 · bring up your snap menu with shift+s.. 15.12.2015 · bring up your snap menu with shift+s.. Hover your mouse over 'cursor to selected', and then click on it with the rmb.you will see an option to either add or change the keyboard shortcut.

When i select an object in object mode, i want the cursor to go to its center point automatically. If i do cursor to selected in object mode, it puts the cursor somewhere else. 15.12.2015 · bring up your snap menu with shift+s.. Hover your mouse over 'cursor to selected', and then click on it with the rmb.you will see an option to either add or change the keyboard shortcut.

Hover your mouse over 'cursor to selected', and then click on it with the rmb.you will see an option to either add or change the keyboard shortcut... Hover your mouse over the box that appears, (it should tell you to press a key), and then press the desired shortcut one key at a time while still holding them down to create your new shortcut. Use the menu object > set origin. Hi, i have a small problem. 07.08.2016 · press shifts and select cursor to selected, that will put the cursor at the center of the selected faces. Switch to object mode (tab) select object>transform>origin to 3d cursor (or ctrlshiftaltc). When i select an object in object mode, i want the cursor to go to its center point automatically. Right now, to achieve this, i need to select the object, go to edit mode, shift+s and do cursor to selected like this but surely there must be an easier way? If i do cursor to selected in object mode, it puts the cursor somewhere else. For 2.8 there is no keyboard shortcut.. If i do cursor to selected in object mode, it puts the cursor somewhere else.

If i do cursor to selected in object mode, it puts the cursor somewhere else... When i select an object in object mode, i want the cursor to go to its center point automatically. 07.08.2016 · press shifts and select cursor to selected, that will put the cursor at the center of the selected faces. If i do cursor to selected in object mode, it puts the cursor somewhere else. 15.12.2015 · bring up your snap menu with shift+s. Hover your mouse over the box that appears, (it should tell you to press a key), and then press the desired shortcut one key at a time while still holding them down to create your new shortcut. Use the menu object > set origin. Right now, to achieve this, i need to select the object, go to edit mode, shift+s and do cursor to selected like this but surely there must be an easier way?.. When i select an object in object mode, i want the cursor to go to its center point automatically.

07.08.2016 · press shifts and select cursor to selected, that will put the cursor at the center of the selected faces. Hover your mouse over 'cursor to selected', and then click on it with the rmb.you will see an option to either add or change the keyboard shortcut.. If i do cursor to selected in object mode, it puts the cursor somewhere else.

Right now, to achieve this, i need to select the object, go to edit mode, shift+s and do cursor to selected like this but surely there must be an easier way? Right now, to achieve this, i need to select the object, go to edit mode, shift+s and do cursor to selected like this but surely there must be an easier way? 15.12.2015 · bring up your snap menu with shift+s. 07.08.2016 · press shifts and select cursor to selected, that will put the cursor at the center of the selected faces. Hover your mouse over the box that appears, (it should tell you to press a key), and then press the desired shortcut one key at a time while still holding them down to create your new shortcut. Switch to object mode (tab) select object>transform>origin to 3d cursor (or ctrlshiftaltc).

Use the menu object > set origin. If i do cursor to selected in object mode, it puts the cursor somewhere else. 15.12.2015 · bring up your snap menu with shift+s. 07.08.2016 · press shifts and select cursor to selected, that will put the cursor at the center of the selected faces. When i select an object in object mode, i want the cursor to go to its center point automatically. Right now, to achieve this, i need to select the object, go to edit mode, shift+s and do cursor to selected like this but surely there must be an easier way? Hi, i have a small problem.. For 2.8 there is no keyboard shortcut.

When i select an object in object mode, i want the cursor to go to its center point automatically. Hover your mouse over 'cursor to selected', and then click on it with the rmb.you will see an option to either add or change the keyboard shortcut. Right now, to achieve this, i need to select the object, go to edit mode, shift+s and do cursor to selected like this but surely there must be an easier way? Switch to object mode (tab) select object>transform>origin to 3d cursor (or ctrlshiftaltc). When i select an object in object mode, i want the cursor to go to its center point automatically. Hi, i have a small problem. Hi, i have a small problem.

When i select an object in object mode, i want the cursor to go to its center point automatically... If i do cursor to selected in object mode, it puts the cursor somewhere else. Right now, to achieve this, i need to select the object, go to edit mode, shift+s and do cursor to selected like this but surely there must be an easier way? When i select an object in object mode, i want the cursor to go to its center point automatically.. Hi, i have a small problem.
Switch to object mode (tab) select object>transform>origin to 3d cursor (or ctrlshiftaltc). Right now, to achieve this, i need to select the object, go to edit mode, shift+s and do cursor to selected like this but surely there must be an easier way? 07.08.2016 · press shifts and select cursor to selected, that will put the cursor at the center of the selected faces. Use the menu object > set origin.

When i select an object in object mode, i want the cursor to go to its center point automatically. 07.08.2016 · press shifts and select cursor to selected, that will put the cursor at the center of the selected faces. Hover your mouse over the box that appears, (it should tell you to press a key), and then press the desired shortcut one key at a time while still holding them down to create your new shortcut. Use the menu object > set origin. If i do cursor to selected in object mode, it puts the cursor somewhere else. Right now, to achieve this, i need to select the object, go to edit mode, shift+s and do cursor to selected like this but surely there must be an easier way? Hover your mouse over 'cursor to selected', and then click on it with the rmb.you will see an option to either add or change the keyboard shortcut. When i select an object in object mode, i want the cursor to go to its center point automatically.. Use the menu object > set origin.

Right now, to achieve this, i need to select the object, go to edit mode, shift+s and do cursor to selected like this but surely there must be an easier way? 15.12.2015 · bring up your snap menu with shift+s. If i do cursor to selected in object mode, it puts the cursor somewhere else. 07.08.2016 · press shifts and select cursor to selected, that will put the cursor at the center of the selected faces. Right now, to achieve this, i need to select the object, go to edit mode, shift+s and do cursor to selected like this but surely there must be an easier way?.. 07.08.2016 · press shifts and select cursor to selected, that will put the cursor at the center of the selected faces.

Hover your mouse over 'cursor to selected', and then click on it with the rmb.you will see an option to either add or change the keyboard shortcut.. For 2.8 there is no keyboard shortcut. 07.08.2016 · press shifts and select cursor to selected, that will put the cursor at the center of the selected faces. Switch to object mode (tab) select object>transform>origin to 3d cursor (or ctrlshiftaltc)... 15.12.2015 · bring up your snap menu with shift+s.
